Skip to content. | Skip to navigation

Personal tools

  • Log in Register
Advanced Search…
SmileyTutor

Navigation

  • Home
  • Math Department
  • Stats Department
  • Schools and Classes
  • Test
  • Background
  • Computer Science Department
  • Fishery Science Department
  • END1020S
  • Physics department
  • Íslenska
  • Chemistry department
  • Saint Michael's College
  • GRÓ-FTP
  • SURVEYS
  • Undirbúningsefni VoN
You are here: Home / Fishery Science Department / Assessment methods based on back-calculations / Cohort analysis / sl60_SlideImage
Info

sl60_SlideImage

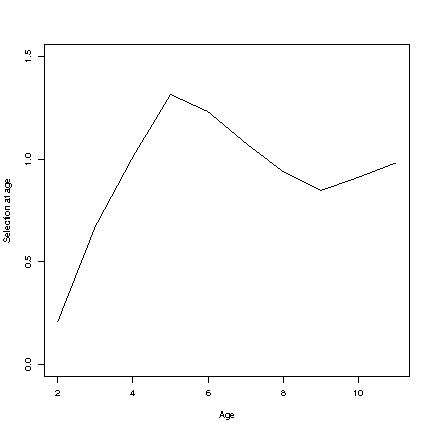
sl60_SlideImage
Click to view full-size image… Size: 2KB
« Previous: The trend in fishing mortality Next: The selection pattern »  
departments
  • Math Department
  • Stats Department
  • Test
  • Computer Science Department
  • Fishery Science Department
  • Physics department
  • Íslenska
  • Chemistry department
  • SURVEYS
  • Undirbúningsefni VoN

The Plone® Open Source CMS/WCM is © 2000-2026 by the Plone Foundation and friends. Distributed under the GNU GPL license.

  • Powered by Plone & Python
  • Site Map
  • Accessibility